Edificio de oficinas, Nantes
Lacaton & Vassal- Tipo Comercial / Oficina Sede / oficina
- Material Metal
- Fecha 2000 - 2002
- Ciudad Nantes
- País Francia
- Fotografía Philippe Ruault
El edificio se sitúa en un barrio en desarrollo en la periferia de la ciudad de Nantes. Se ubica en un solar entre una calle arbolada al sur y una vía férrea en desuso, dominada por un gran parque poblado de árboles, al norte. El proyecto explota los límites de la normativa urbanística, y se aprovecha de ella: la implantación en el centro de la parcela permite optimizar la construcción obteniendo la mayor superficie y así la mayor rentabilidad. Además se asegura el estacionamiento exigido por la propiedad dentro del solar.
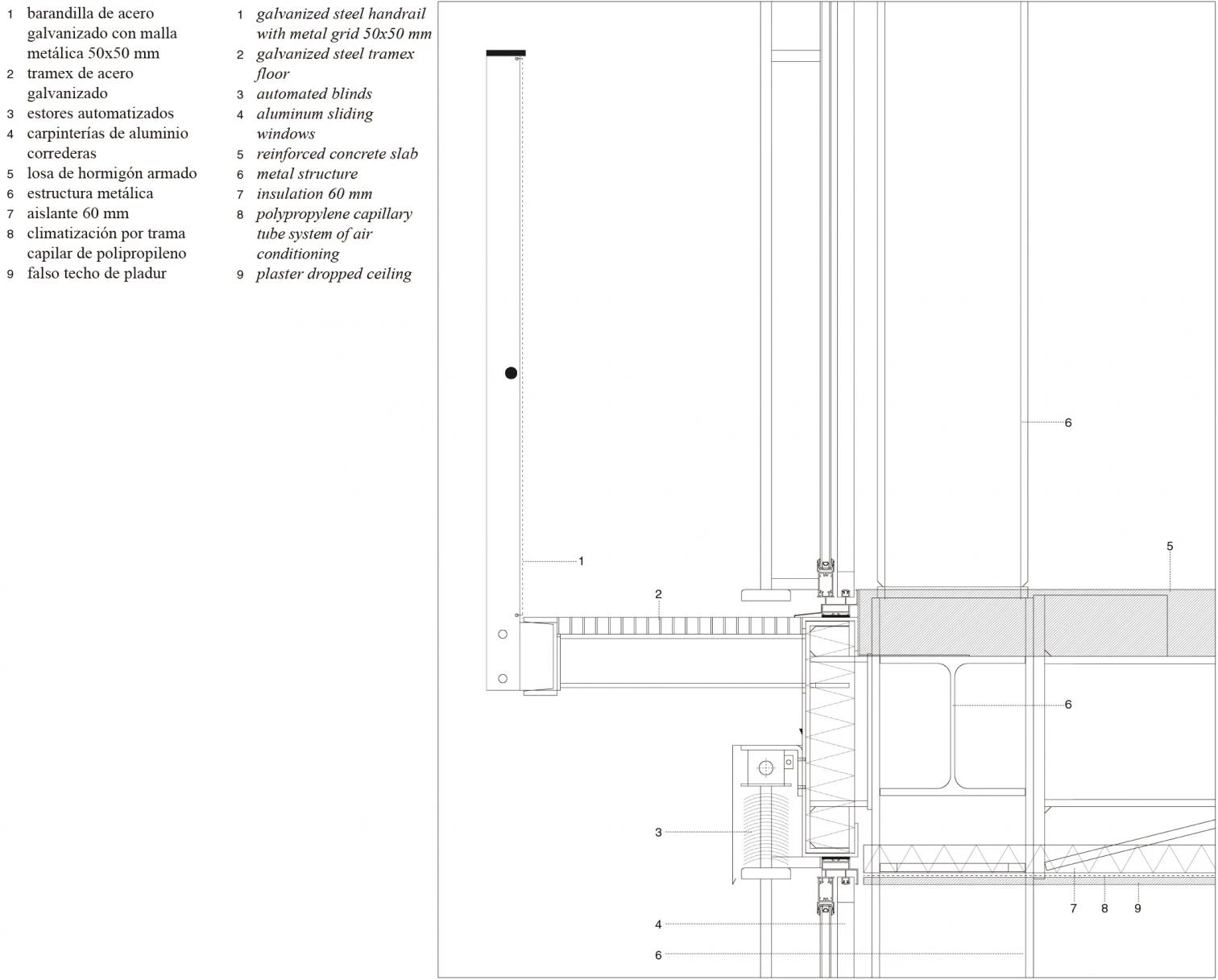
La estructura es metálica y se reducen los costes disminuyendo la sección de los pilares según crecen los niveles del edificio. Los balcones con rejas metálicas en el perímetro permiten salir al exterior en todas las plantas y la protección solar y el oscurecimiento de cada fachada se garantiza con unas persianas exteriores motorizadas con lamas elevables y orientables, provistas de un anemómetro. Las plantas son libres pero pueden modularse mediante la instalación de tabiques siguiendo la trama de las carpinterías exteriores. Por último, la integración de las instalaciones en los techos, las tomas de corriente en canaletas modulables empotradas y la flexibilidad de los sistemas de calefacción y refrigeración permiten numerosas configuraciones.







Cliente Client
SCI Cardiff
Arquitectos Architects
Anne Lacaton & Jean-Philippe Vassal
Colaboradores Collaborators
Emmanuelle Delage
Consultores Consultants
CESMA (estructura metálica metal structure); Ingérop Sud-Ouest (cimentaciones foundations); Louis Choulet (instalaciones utilities engineering)
Contratistas Contractors
SCOBAT (obra gruesa structural work); Atelier David (carpintería metálica y cubierta, metal works and roofing); Atlantic AluU (carpintería exterior exterior carpentry)
Superficie Surface area
2.735 m2
Coste Cost
1.842.000 € (sin impuestos excluding taxes)
Fotos Photos
Philippe Ruault; Lacaton & Vassal